• 调转至导航菜单
  • 调转至搜索框
  • 调转至页脚

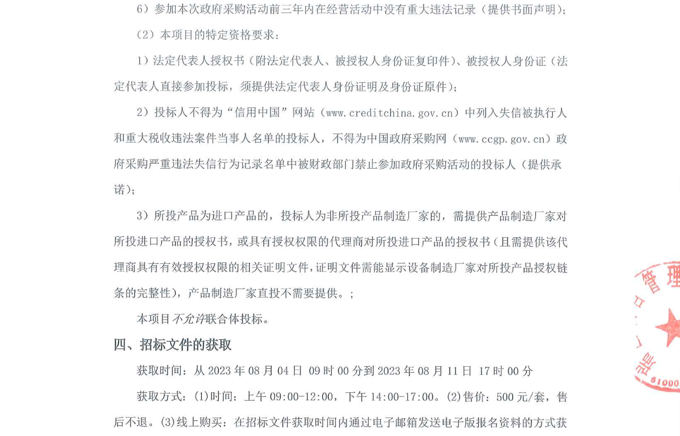
MILAN.COM非接触式超声波破碎仪采购项目招标公告

作者:  编辑:薛利娟  时间:2023-08-06  


原公告链接:http://bulletin.sntba.com/biddingBulletin/2023-08-04/603235.html

< 上一篇

MILAN.COM高标准超净工作台采购项目公开招标公告

MILAN.COM基质辅助激光解吸电离飞行时间质谱仪采购项目招标公告

下一篇 >
  1. 米兰(中国)
  2. >
  3. 通知公告
  4. >
  5. 采购与招标办公室
  6. >
  7. 正文
复杂检索
  • 在校学生
  • |
  • 教职员工
  • |
  • 校友
  • |
  • 考生及访客
  • |
  • 合作者
  • 校长信箱
  • |
  • OA
  • |
  • 网办
  • |
  • 信息门户
  • |
  • 学生邮箱
  • |
  • 教工邮箱
  • |
  • 信息公开
  • |
  • ENGLISH

MILAN.COM

  • 米兰(中国)
  • 学校概况
    • 学校简介
    • 历史沿革
    • 现任领导
    • 历任领导
    • 学校标识
  • 机构设置
    • 组织机构
    • 院系设置
  • 师资队伍
    • 师资概况
    • 两院院士
    • 国家部委人才项目
    • 陕西省人才项目
    • 校内人才项目
    • 仲英青年学者项目
    • 外聘专家
    • 教师个人主页
  • 合作交流
    • 国际合作部
    • 国际教育学院
    • 中亚学院
    • 海外留学服务中心
    • 国内合作与校友工作处
    • 中华文化培训学院
  • 教育科研
    • 本科生教育
    • 研究生教育
    • 留学生教育
    • 思政教育
    • 继续教育
    • 理工科研
    • 文科科研
    • 教育资源
    • 西南学堂
  • 招生就业
    • 毕业生就业信息
    • 本科招生
    • 硕士招生
    • 博士招生
    • 专业学位招生
    • 继续教育招生
    • 软职招生
    • 留学生招生
  • 公共资源
    • 西大电话
    • 班车时刻表
    • 重点学科
    • 财务信息查询
    • 在线支付平台
    • 资产管理
    • 图书馆
    • 档案馆
    • 博物馆
    • 期刊导航
    • 学校校历
    • 效能建设
移动校园移动校园
MILAN.COM微信MILAN.COM微信
  • 学校概况
    • 学校简介
    • 历史沿革
    • 现任领导
    • 历任领导
    • 学校标识
  • 机构设置
    • 组织机构
    • 院系设置
  • 师资队伍
    • 师资概况
    • 两院院士
    • 国家部委人才项目
    • 陕西省人才项目
    • 校内人才项目
    • 仲英青年学者项目
    • 外聘专家
    • 教师个人主页
  • 合作交流
    • 国际合作部
    • 国际教育学院
    • 中亚学院
    • 海外留学服务中心
    • 国内合作与校友工作处
    • 中华文化培训学院
  • 教育科研
    • 本科生教育
    • 研究生教育
    • 留学生教育
    • 思政教育
    • 继续教育
    • 理工科研
    • 文科科研
    • 教育资源
    • 西南学堂
  • 招生就业
    • 毕业生就业信息
    • 本科招生
    • 硕士招生
    • 博士招生
    • 专业学位招生
    • 继续教育招生
    • 软职招生
    • 留学生招生
  • 公共资源
    • 西大电话
    • 班车时刻表
    • 重点学科
    • 财务信息查询
    • 在线支付平台
    • 资产管理
    • 图书馆
    • 档案馆
    • 博物馆
    • 期刊导航
    • 学校校历
    • 效能建设
    • 长安校区:西安市长安区郭杜教育科技产业区学府大街1号 邮编:710127
    • 太白校区:西安市太白北路229号 邮编:710069
    • 桃园校区:西安市高新四路155号 邮编:710075
    • 网站管理:党委宣传部  技术支持:网络和数据中心

Copyright 2017 Northwest University. All Rights Reserved. MILAN.COM版权所有  陕ICP备05010980号-4  陕公网安备 61011602000427号

切换到手机版

  • 米兰(中国)
  • 学校概况
    • 学校简介
    • 历史沿革
    • 现任领导
    • 历任领导
    • 学校标识
  • 机构设置
    • 组织机构
    • 院系设置
  • 师资队伍
    • 师资概况
    • 两院院士
    • 国家部委人才项目
    • 陕西省人才项目
    • 校内人才项目
    • 仲英青年学者项目
    • 外聘专家
    • 教师个人主页
  • 合作交流
    • 国际合作部
    • 国际教育学院
    • 中亚学院
    • 海外留学服务中心
    • 国内合作与校友工作处
    • 中华文化培训学院
  • 教育科研
    • 本科生教育
    • 研究生教育
    • 留学生教育
    • 思政教育
    • 继续教育
    • 理工科研
    • 文科科研
    • 教育资源
    • 西南学堂
  • 招生就业
    • 毕业生就业信息
    • 本科招生
    • 硕士招生
    • 博士招生
    • 专业学位招生
    • 继续教育招生
    • 软职招生
    • 留学生招生
  • 公共资源
    • 西大电话
    • 班车时刻表
    • 重点学科
    • 财务信息查询
    • 在线支付平台
    • 资产管理
    • 图书馆
    • 档案馆
    • 博物馆
    • 期刊导航
    • 学校校历
    • 效能建设
华体网页版页面登录 | 九州游戏官方网站(中国)网页版 | 球速在线手机版(大中国区) | 球速体育网页版 | 乐玩体育 | 华体会网页版登录入口 | 华体会官方 | 易游 (中国版权)官方网站 | WQT.COM玩球通 |