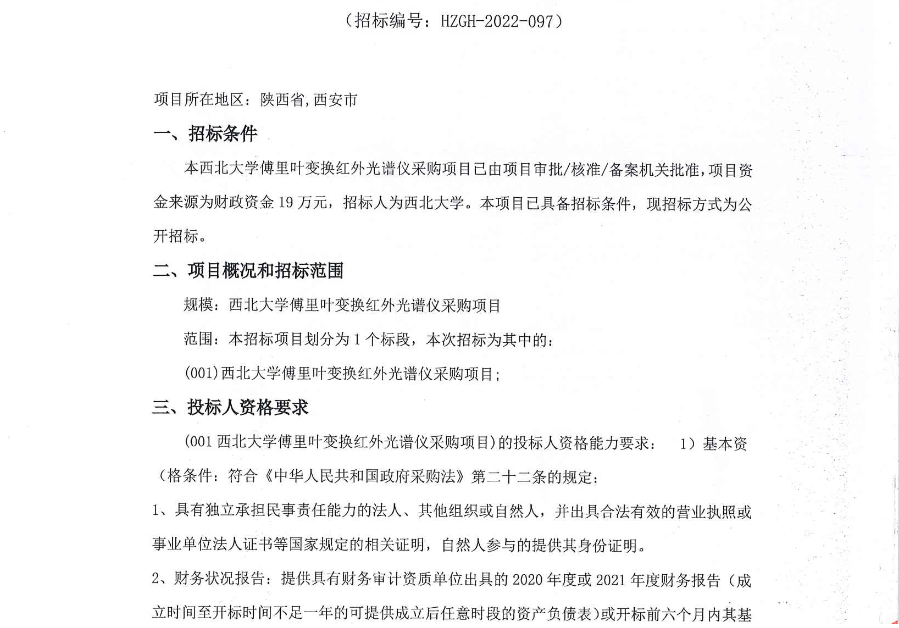
MILAN.COM傅里叶变换红外光谱仪采购项目招标公告 作者: 编辑:采购与招标办公室 时间:2022-10-31 原公告链接:http://bulletin.sntba.com/biddingBulletin/2022-10-31/492472.html